资讯丨愈演愈烈,原纸、纸板涨价函已近二十张……
作者: 浏览量:75
2月11日(正月初七),纸品包装产业链上下游企业开始复工复产,原纸涨价函迅速袭来。随后的2月13日,珠三角地区的纸板厂快速做出应对措施,打响了纸板涨价“第一枪”。
时隔两日,原纸、纸板涨价的地区逐步扩大,福建、河南、浙江、广东、河北等地区的涨价函犹如井喷,据不完全统计,目前已达二十张左右。经过梳理,笔者发现年后这波涨价潮有如下特点:

1、从2018年年底开始,原纸价格一直逆势增长,山鹰纸业更是在年前发布了年后的涨价函,各大行业人士和金融证券机构也纷纷看好年后的纸业市场,这种种迹象都在表明:年后这波涨价潮实际上在年前就已定好了基调。
2、纸厂、纸板厂附带其他要求。有的纸厂要求未交付的订单也在涨价范围内,还有的甚至要求执行现金供货,先打款后发货;而纸板厂则主要规定“待生产的订单一律不接”、“所有超出信用额度的订单均视为无效订单”。
3、原纸、纸板涨价速度快。2月11日(正月初七),企业开始复工复产,原纸涨价函就已袭来,随后一大批纸厂迅速跟进。而纸板厂对原纸价格较为敏感,同时价格机制灵活,迅速跟涨,及时转嫁价格压力。
4、纸箱厂短时间内或面临压力。纸箱厂处于产业链末端,又面对终端企业,话语权较小,难以迅速跟进价格,短时间内会面临较大的压力。不过年后一段时间,不少大型客户将进行纸箱招标,而这波涨价潮或许对纸箱厂报价产生一定的积极作用。
附:原纸涨价函、纸板涨价函:
杭州金泰纸业有限公司
自2019年2月15日起,成品纸价格在原供应价格基础上上调100元/吨(正大规开片加50元/吨,特规开片加70元/吨),原有未完成订单及预付款在此调价范围内。

杭州三星纸业有限公司
自2019年2月15日起,灰板纸出厂价在原价格基础上统一上涨200元/吨,未交付的订单在涨价范围内。

浙江道勤纸业有限公司
自2019年2月15日起,成品纸价格在原有销售基础上上调100元/吨,已下订单或原有订单也在此调价范围内。

杭州金龙纸业有限公司
自2019年2月15日起,单面涂布白板纸在原有价格基础上上调100元/吨,原有订单也在此调价范围内。

杭州金民源纸业有限公司
自2019年2月15日起,成品纸价格在原供应价格基础上上调100元/吨。

浙江鸿昊控股集团有限公司
自2019年2月15日起,成品纸价格在原供应价格基础上上调100元/吨,原有订单也在此调价范围内。

浙江鸿发纸业有限公司
自2019年2月15日起,成品纸价格在原供应价格基础上上调200元/吨,原有订单也在此调价范围内。新报的订单执行现金供货,先打款后发货。

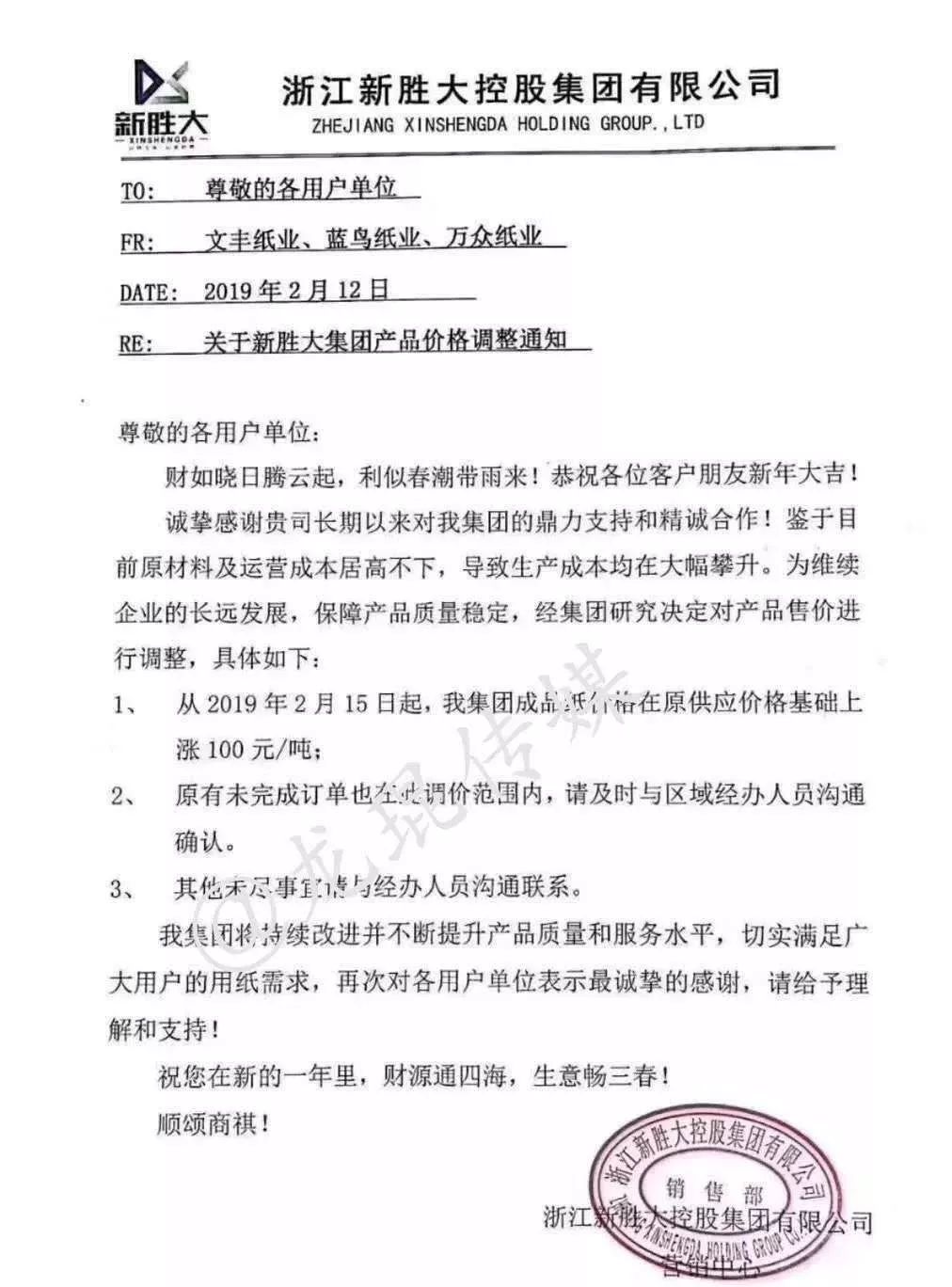
浙江新胜达控股集团有限公司
自2019年2月15日起,成品纸价格在原供应价格基础上上调100元/吨,原有订单也在此调价范围内。

浙江七屿纸业有限公司
自2019年2月15日起,灰板纸价格在原有价格基础上提价200元/吨,原有未完成的未付款订单也在此调价范围内。

秦皇岛抚宁市丰满纸板有限公司
自2019年2月12日起,高强瓦楞纸的价格上调100元/吨。

漳州港兴纸品有限公司
自2019年2月12日起,130gA2级牛卡在目前价格基础上上调100元/吨。160g-220gA2牛卡在目前价格基础上上调150元/吨。

福建省联盛纸业有限公司
自2019年2月11日起,各纸种在原价格基础上统一上调100元/吨。

舞钢市环能科技有限公司
自2019年2月12日起,在原执行价格基础上上调200元/吨。

汕头市万中纸业有限公司
自2019年2月15日上午8:00起,在原价格基础上,两层纸板每平方上调0.04元,三层纸板每平方上调0.06元,四层纸板每平方上调0.08元,五层纸板每平方上调0.10元,六层纸板每平方上调0.12元,七层纸板每平方上调0.14元。

广东雅都包装印刷有限公司
自2019年2月14日17:30起,二层纸板上涨0.04元/平方,三层纸板上涨0.06元/平方,四层纸板上涨0.08元/平方,五层纸板上涨0.10元/平方,七层纸板上涨0.14元/平方,所有超出信用额度的订单均视为无效订单。

揭阳市揭东嘉林纸品有限公司
自2019年2月14日下午17:30起,三层纸板上涨0.06元/平方,四层纸板上涨0.08元/平方,五层纸板上涨0.10元/平方,六层纸板上涨0.12元/平方,七层纸板上涨0.14元/平方,待通知生产的订单一律不接。

普宁市新美华纸品有限公司
自2019年2月14日下午18:30起,二层纸板上涨0.04元/平方,三层纸板上涨0.06元/平方,四层纸板上涨0.08元/平方,五层纸板上涨0.10元/平方,七层纸板上涨0.14元/平方,所有超出信用额度的订单均视为无效订单。

汕头市万腾纸业有限公司
自2月13日18点起,二层每平方上调0.04元,三层每平方上调0.06元,四层每平方上调0.08元,五层每平方上调0.10元,六层每平方上调0.12元,七层每平方上调0.14元,待通知生产的订单一律不接。
